欢迎访问成都华盛兴邦企业管理咨询有限公司
欢迎访问成都华盛兴邦企业管理咨询有限公司
咨询电话: 4008-715-360
成都华盛兴邦企业管理咨询有限公司
食品、医药、农产品 全产业链 一站式服务
食药总局明确:这些药械组合产品,按药品还是按医械审批
来源: | 作者:pmof6fc84 | 发布时间: 3342天前 | 7710 次浏览 | 🔊 点击朗读正文 ❚❚ | 分享到:
药械组合产品系指由药品与医疗器械共同组成,并作为一个单一实体生产的产品。




2009年底,药监总局曾发布关于药械组合产品注册有关事宜的通告,规定以药品作用为主的药械组合产品,需申报药品注册;以医疗器械作用为主的药械组合产品,需申报医疗器械注册。这一通知目前仍在生效。


通告明确,带药物涂层的支架、带抗菌涂层的导管、含药避孕套、含药节育环等产品,按医疗器械进行注册管理;含抗菌、消炎药品的创口贴、中药外用贴敷类产品等按药品进行注册管理。


不过,光凭一纸文件,显然仍然难解业内企业困惑。


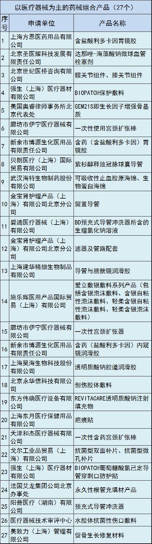
为引导申请人合理申报,2017年2月13日,国家药监总局发布《关于药械组合产品属性界定结果的公告(第181号)》,将总局2009年以来的药械组合产品属性界定结果予以公告。


在2月13日的第181号公告中,总局一共列举了85件形成界定意见的产品,其中就有39件被认定为根本不属于药械组合产品,占比近半。


剩下的46件药械组合产品中,有27件被界定为以医疗器械为主,其中4件已获得批准上市,还有19件则被界定为以药品为主。